Biz Kimik
Tariximiz
Komandamız
Missiya & Dəyərlər
Keyfiyyət & Təhlükəsizlik
Tədbirlər
Tərəfdaşlar & Müştərilər
Nə Edirik
Xidmətlər
Fəaliyyət Sahələri
Dəyər Qatma
Layihələrimiz
Davamlılıq
Karyera
Əlaqə
Az
En
Ru
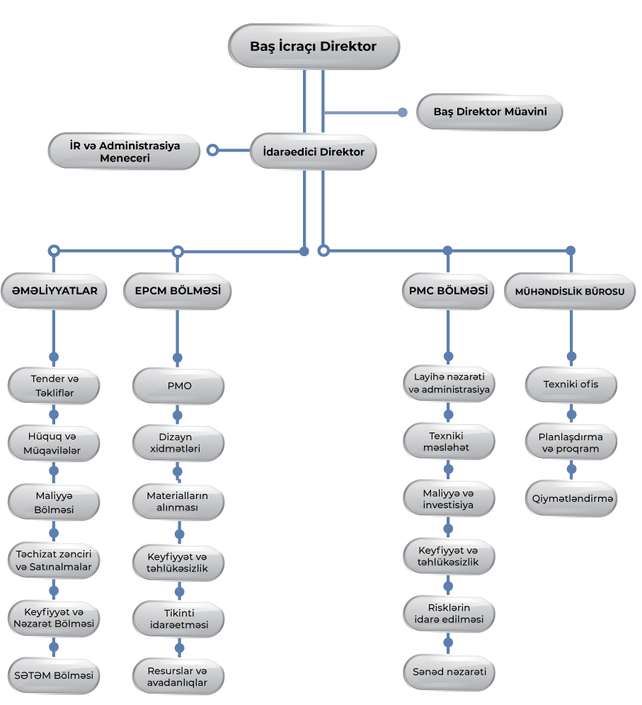
Komandamız
Əsasımız əməkdaşlıq, nəticəmiz komanda işi.
Komanda Strukturu